哈量公司烟台公司技改磨削油集中过滤冷却系统采购项目已具备采购条件,现公开邀请供应商参加谈判采购活动。
1.采购项目简介
1.1 项目编号:FW2026-4号
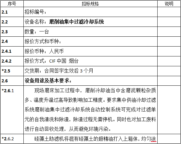
1.2 项目名称:哈量公司烟台公司技改磨削油集中过滤冷却系统采购项目
1.3 项目预算:25万元人民币(含税)
1.4 采购设备数量:1套
1.5 采购人:通用技术集团哈尔滨量具刃具有限责任公司
1.6 采购项目资金落实情况:已落实
1.7评审方法:综合评分法
2.采购项目内容及相关要求






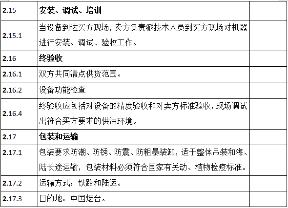
(采购方案及相应模板详见附件—通用技术哈量公司烟台公司技改磨削油集中过滤冷却系统采购项目文件)
3.响应供应商资格要求
3.1 供应商均应依法设立且满足如下要求:
(1)资格要求:1)供应商应具有独立承担民事责任的能力,能够向买方提供货物和服务的法人或非法人组织;2)供应商须具有良好的商业信誉和健全的财务会计制度;3)供应商须具有特种设备经营许可及履行合同所必需的专业技术能力;4)供应商具有依法缴纳税收和社保的良好记录;5)供应商在参加本项目采购活动前三年内,在经营活动中没有重大违法记录;供应商未被纳入通用技术集团供应商黑名单。
(2)信誉要求:1)供应商在响应截止前未被列入“信用中国”网站(www.creditchina.gov.cn)失信被执行人和重大税收违法案件当事人名单;
(3)其他要求:1)供应商应为生产设备的制造商,如制造商不直接参与本项目,则参与本项目的供应商应为制造商唯一授权的代理商;2)单位负责人为同一人或者存在控股、管理关系的不同单位,不得参加同一采购项目谈判。
3.2 供应商不得存在下列情形之一:
(1)处于被责令停产停业、暂扣或者吊销执照、暂扣或者吊销许可证、吊销资质证书状态;
(2)进入清算程序,或被宣告破产,或其他丧失履约能力的情形;
(3)与采购人存在可能影响采购公正性的利害关系;
(4)响应报价高于预算金额的响应文件视为无效;
(5)国家有关法律法规禁止的情形。
3.3 本次采购不接受联合体。
4.响应文件的递交
4.1 响应文件递交的截止时间为 2026年2月3日上午11时00分
4.2 邮寄或送达地址:哈尔滨市香坊区和平路44号
4.3 逾期送达的、未送达指定地点的响应文件,采购人将拒绝接收。
5.谈判时间和地点
递交响应文件的供应商应委派代表准时参加谈判活动,谈判时间预计为2026年2月3日下午1时30分,与每一供应商进行谈判的具体时间另行通知。谈判地点为同响应文件递交地点。
6.发布公告的媒介
本项目信息公告在哈量公司官网(http://links.gt.cn)、中国通用技术集团-中心采购平台网站(https://cg.gt.cn)同时发布。
7.联系方式
采 购 人:通用技术集团-哈尔滨量具刃具有限责任公司
地 址:哈尔滨市香坊区和平路44号
邮政编码:150040
联 系 人:王彦春 陈 妍
电 话:0451-86792549
电子邮箱: wangyanchun@links.gt.cn
8.采购项目联系人和联系方式
联系人:哈量公司技术中心 曹鹏
联系电话: 18946133699
附件:通用技术哈量公司烟台公司技改磨削油集中过滤冷却系统采购项目文件.docx
哈量公司-供应链管理部
2026年1月26日